Model 'MyClass' V2.0.
List of SDLPS model's files on the Model 'MyClass'.
List of SDLPS model's files on the Model 'MyClass'.
- Error generating tree: El fichero <evaluate.sdlps> no existe !!
-
Orphand Visio Files
- AIAssistant.vsdx
- CodeReview.vsdx
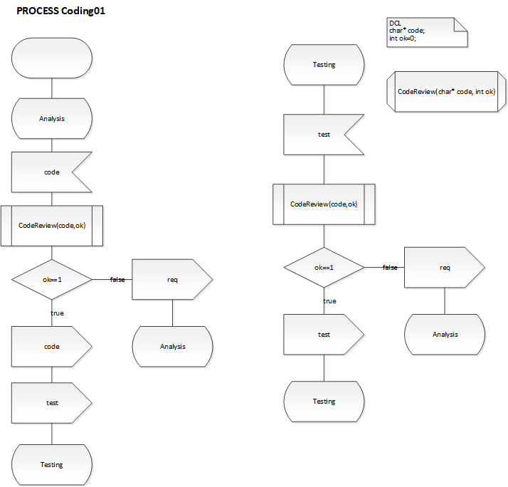
- Coding01.vsdx
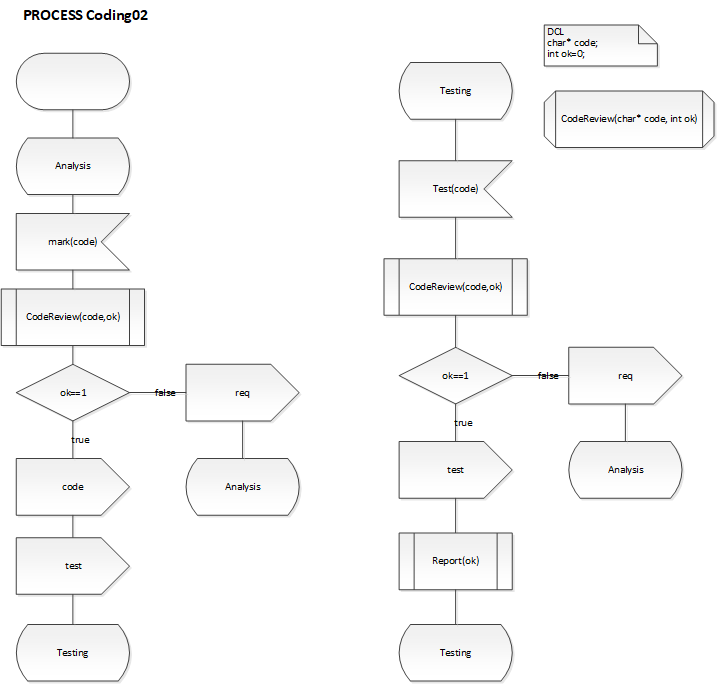
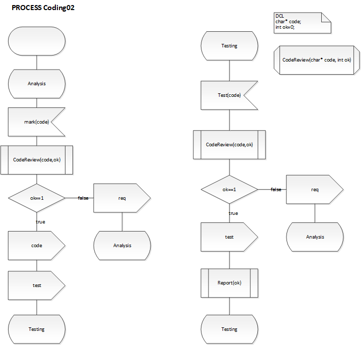
- Coding02.vsdx
- DocReview.vsdx
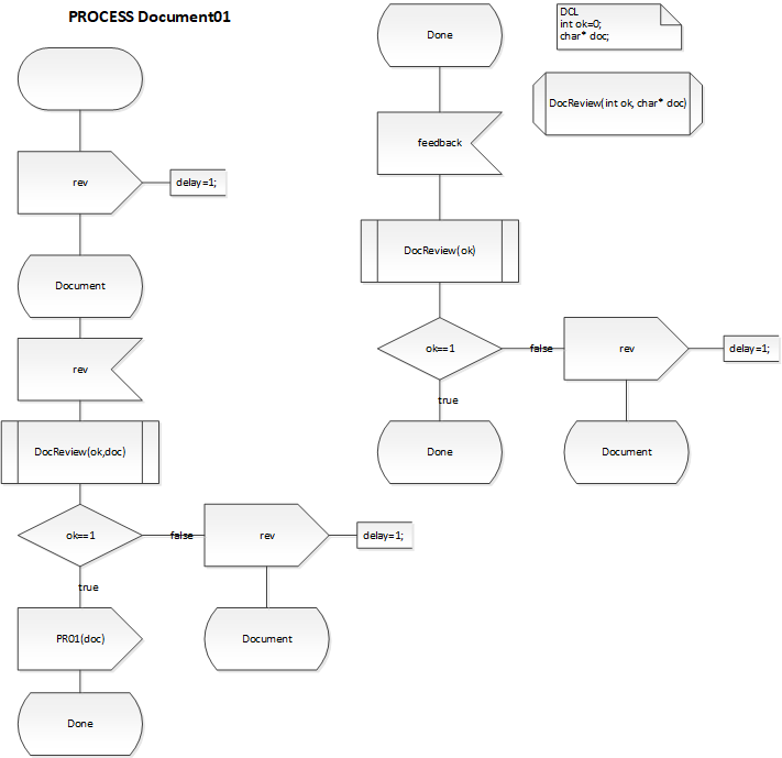
- Document01.vsdx
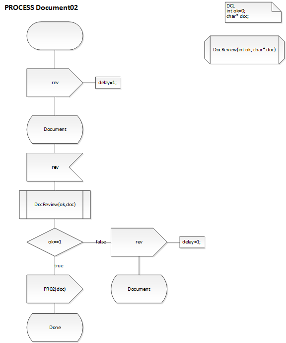
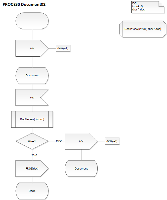
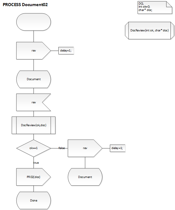
- Document02.vsdx
- Evaluation.vsdx
- myclass.vsdx
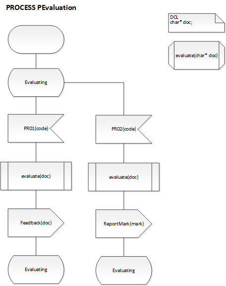
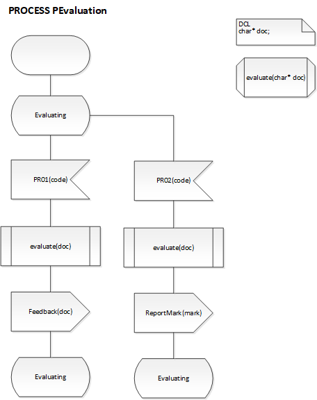
- PEvaluation.vsdx
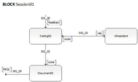
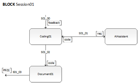
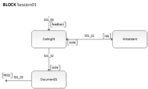
- Session01.vsdx
- Session02.vsdx
-
Visio Files with DCLS
- No files found.
$header
$content
