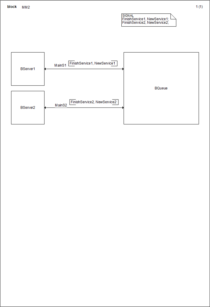
Model 'MM2' V2.0.
List of SDLPS model's files on the Model 'MM2'.
List of SDLPS model's files on the Model 'MM2'.
-
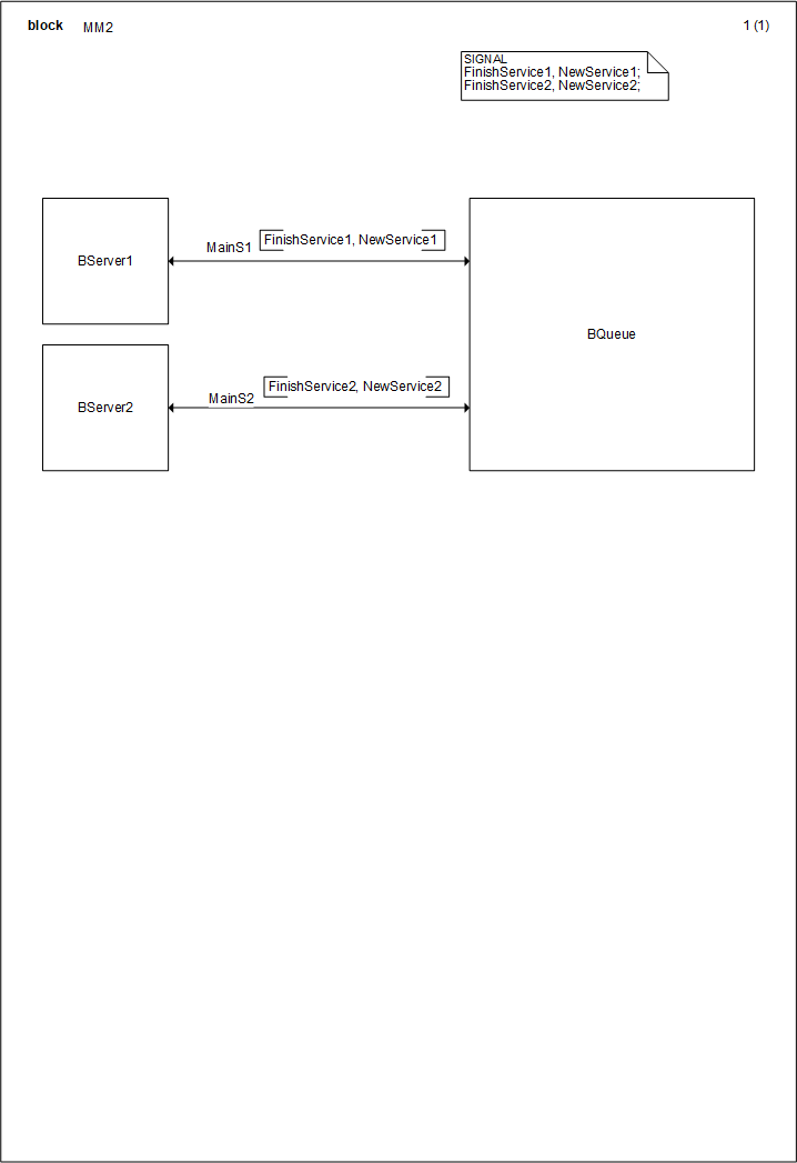
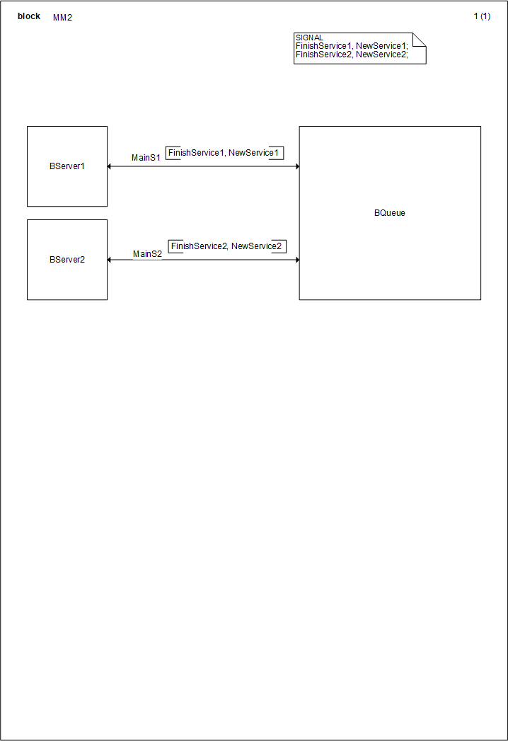
MM2.vsdx
-
BServer1.vsdx
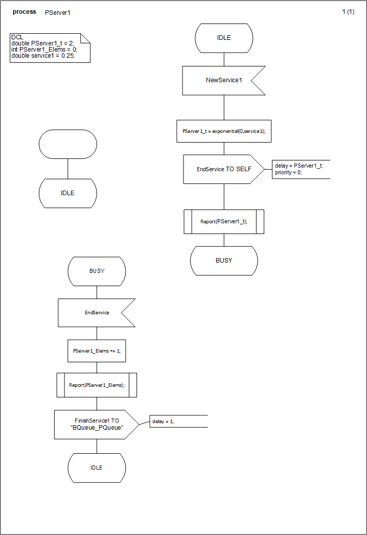
- PServer1.vsdx
-
BQueue.vsdx
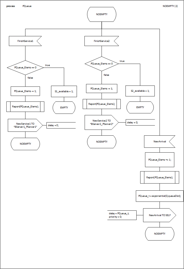
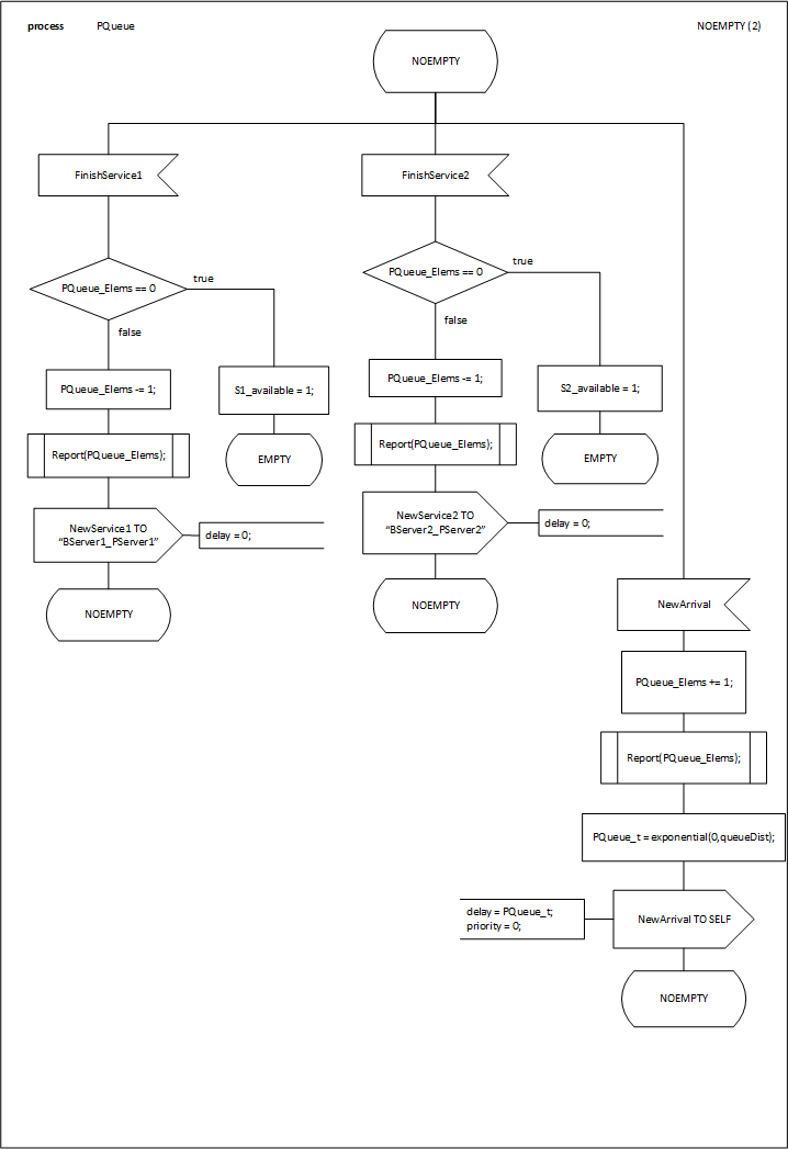
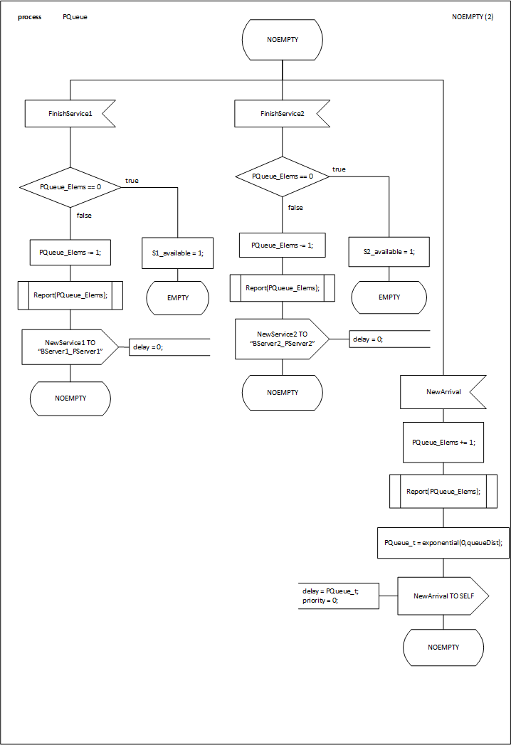
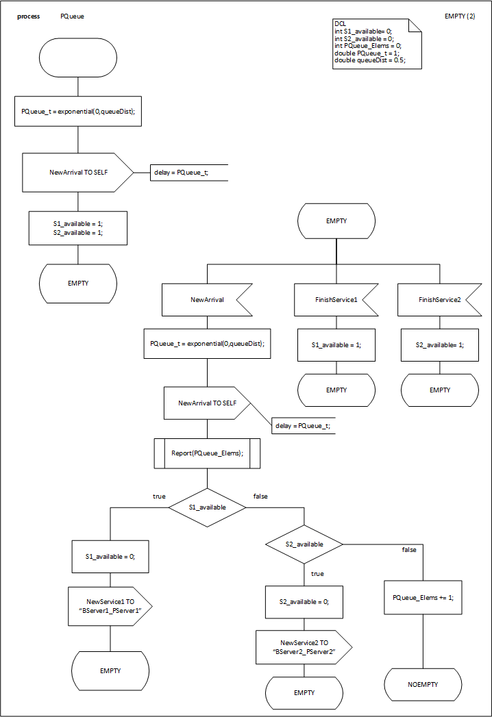
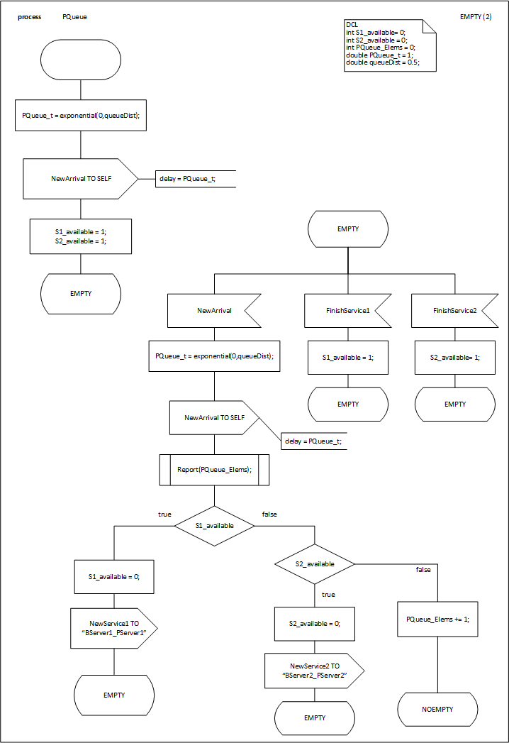
- PQueue.vsdx
-
BServer2.vsdx
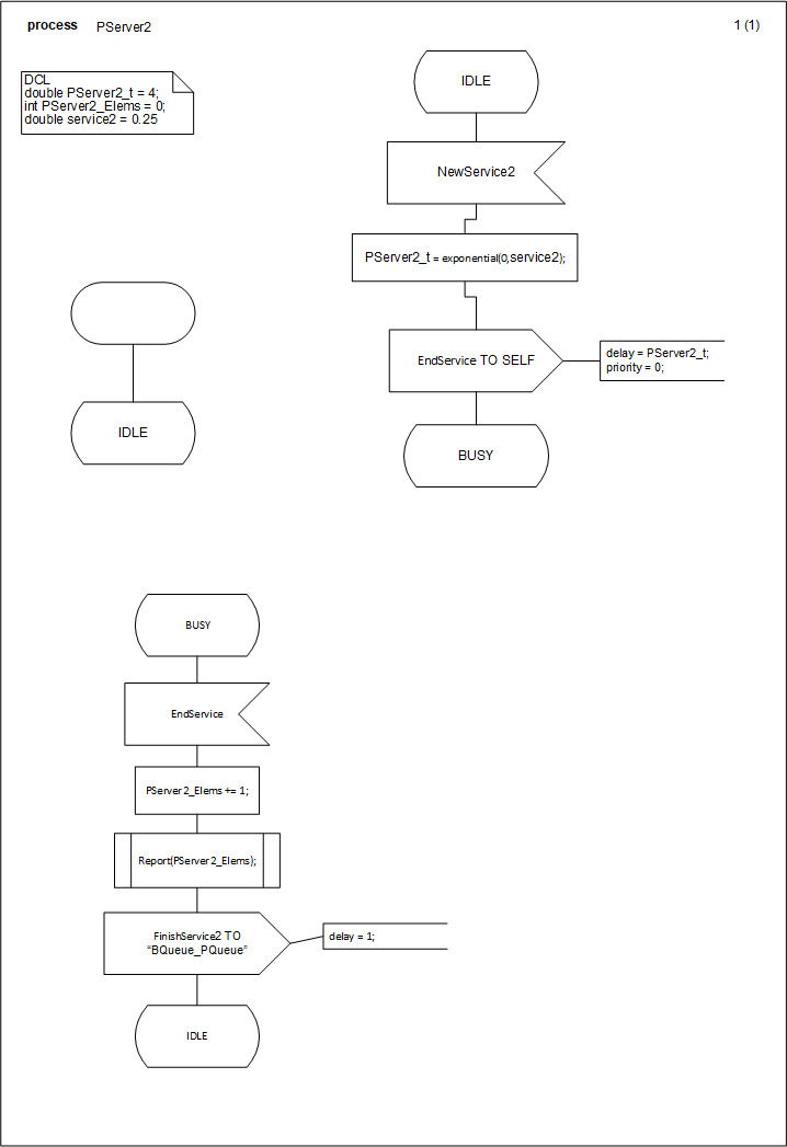
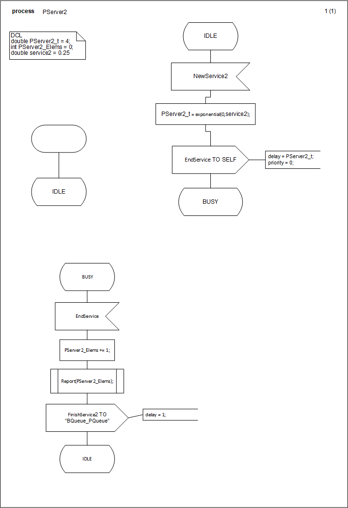
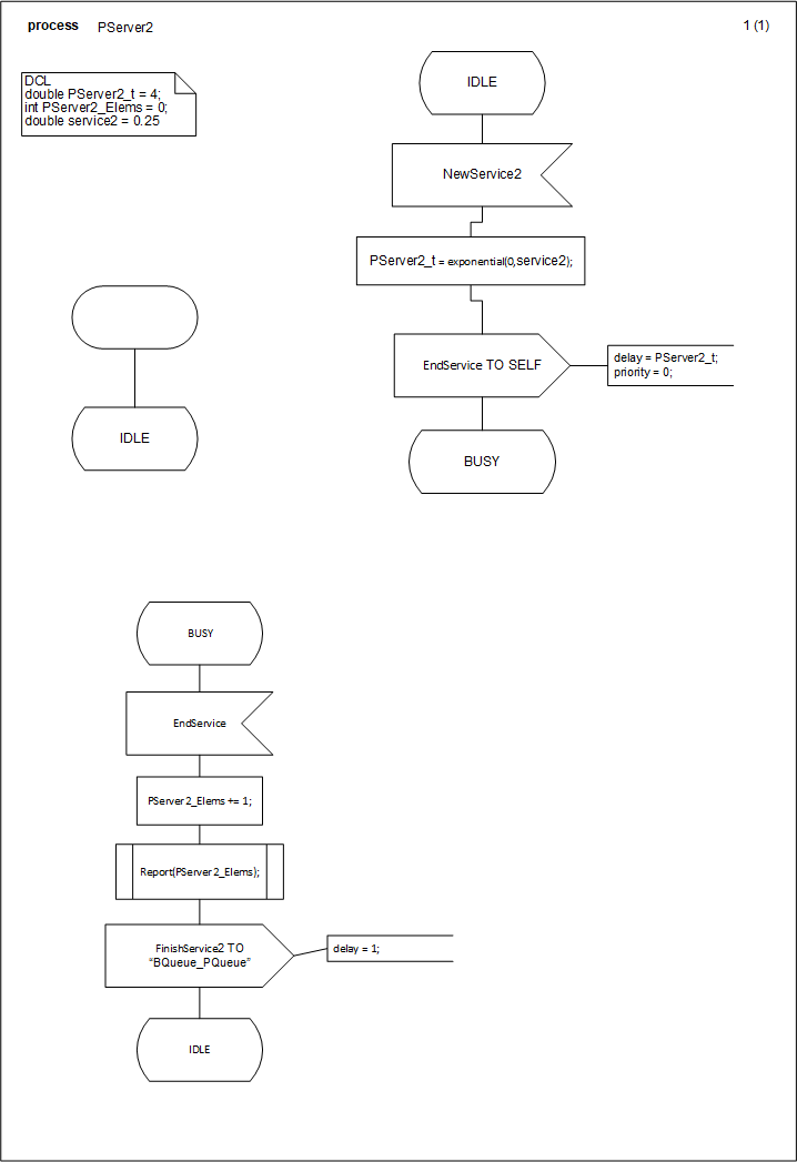
- PServer2.vsdx
-
BServer1.vsdx
-
Visio Files with DCLS
- PServer1.vsdx
- PQueue.vsdx
- PServer2.vsdx
$header
$content
