Model 'Pandemia 2020' V2.0.
List of SDLPS model's files on the Model 'Pandemia 2020'.
List of SDLPS model's files on the Model 'Pandemia 2020'.
- Error generating tree: <MainSDLPSFile> no está informado Y hay más de un fichero sdlps en la carpeta raíz del experimento.
-
Orphand Visio Files
- BDeath.vsdx
- BExposed.vsdx
- BInfective.vsdx
- BRecovered.vsdx
- BSusceptible.vsdx
- evolution.vsdx
- numExposed.vsdx
- numSusceptible.vsdx
- Pandemia.vsdx
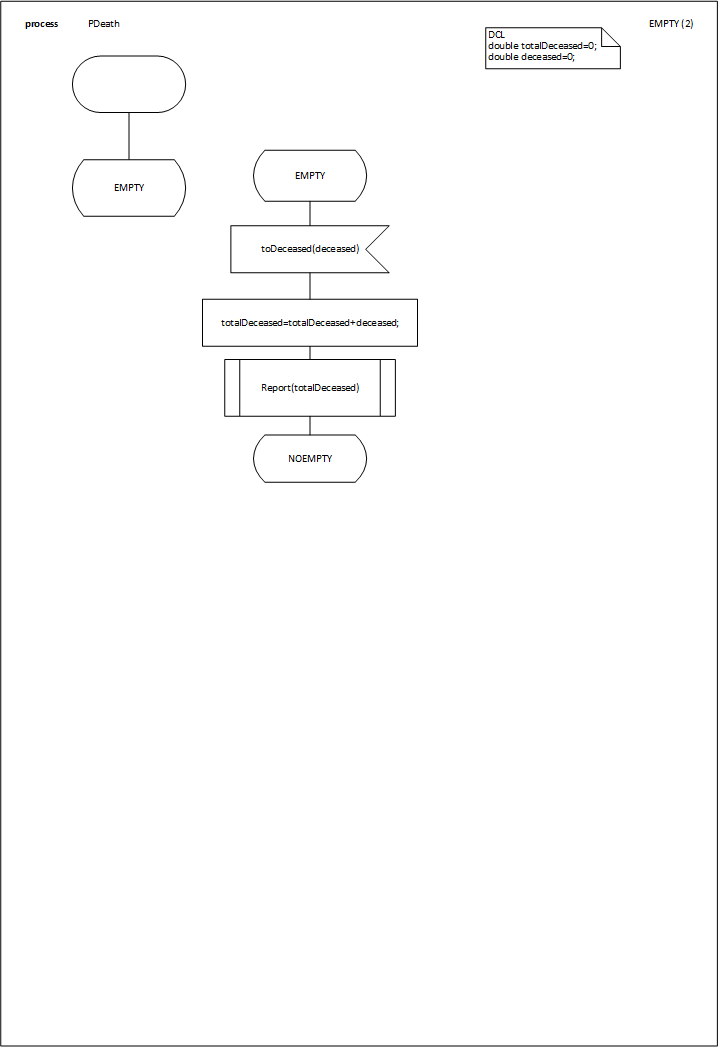
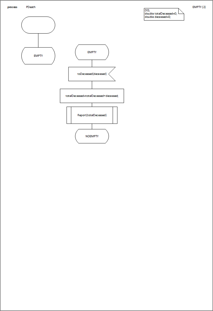
- PDeath.vsdx
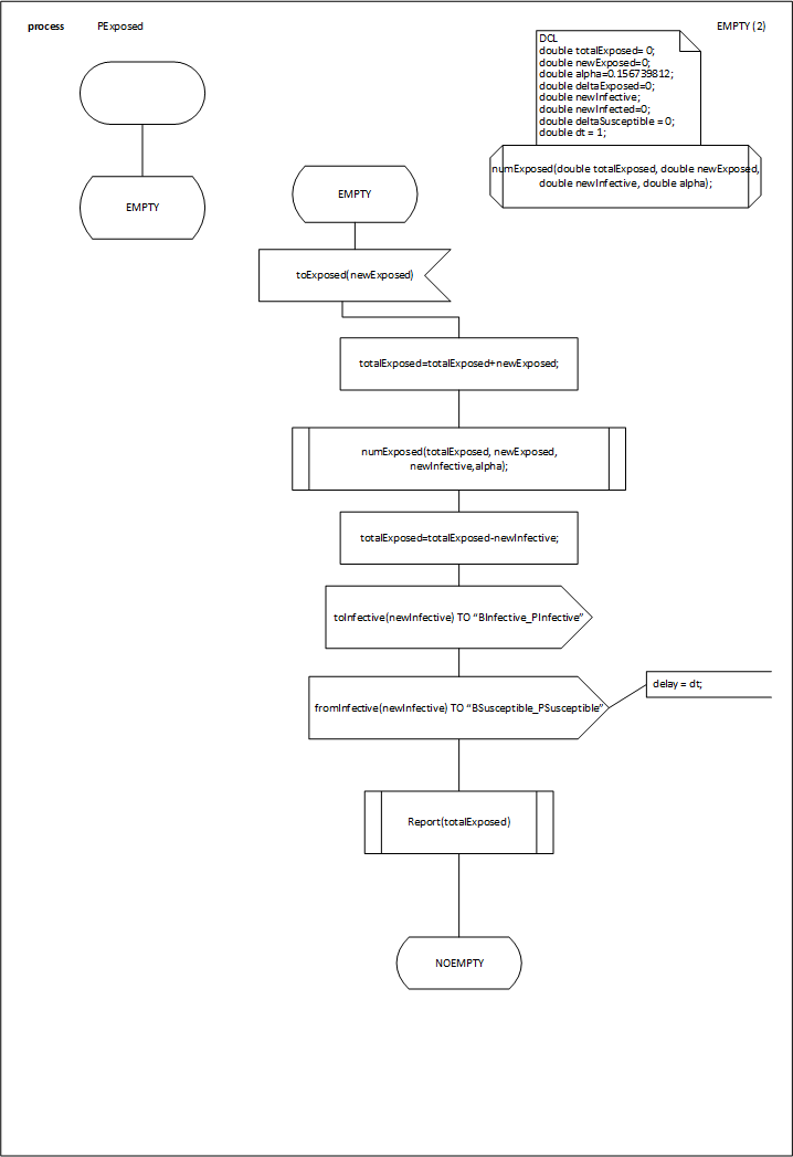
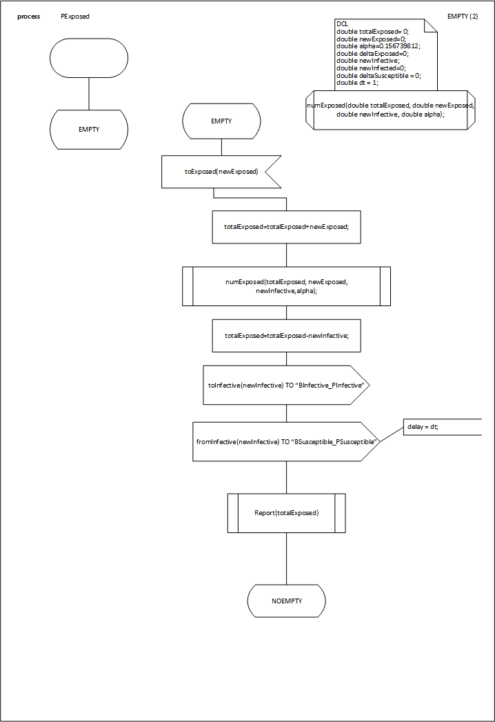
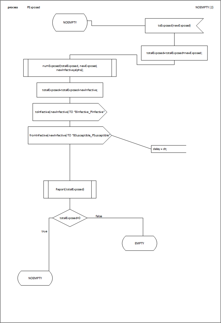
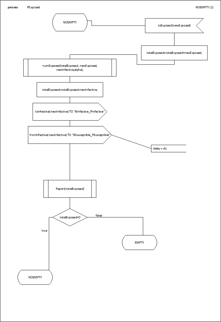
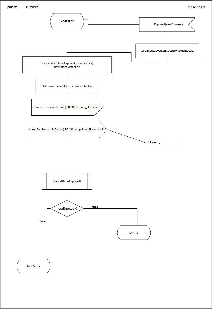
- PExposed.vsdx
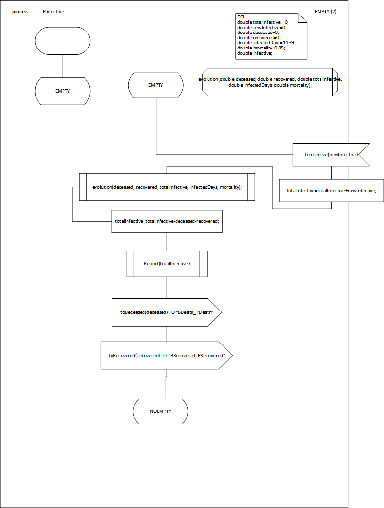
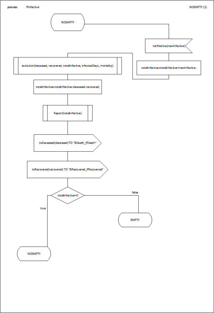
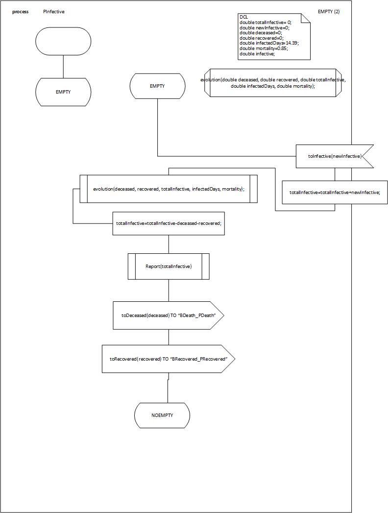
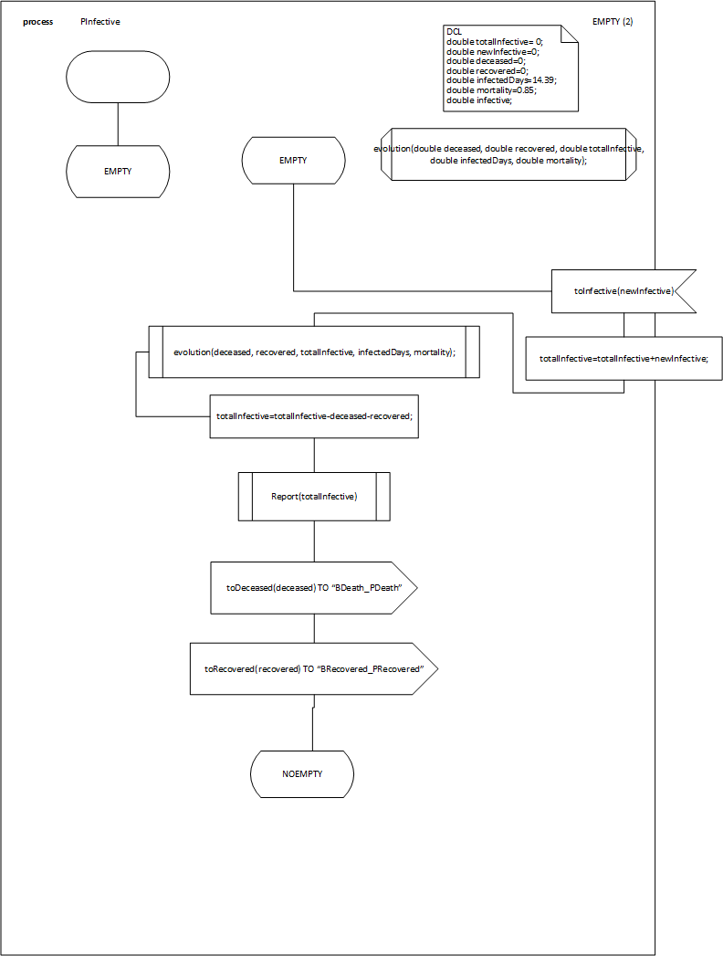
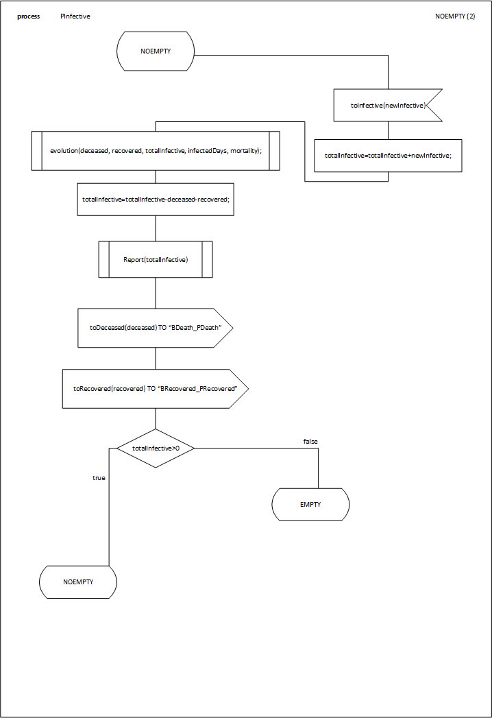
- PInfective.vsdx
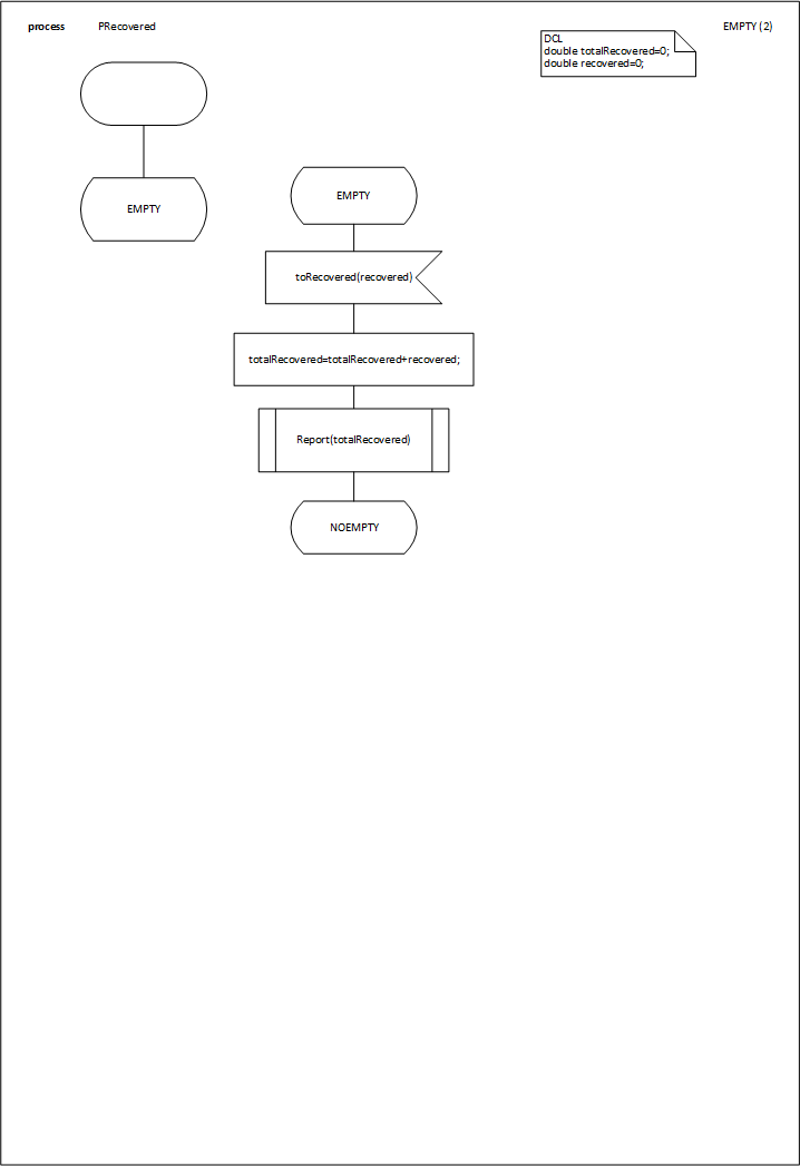
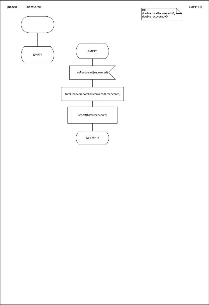
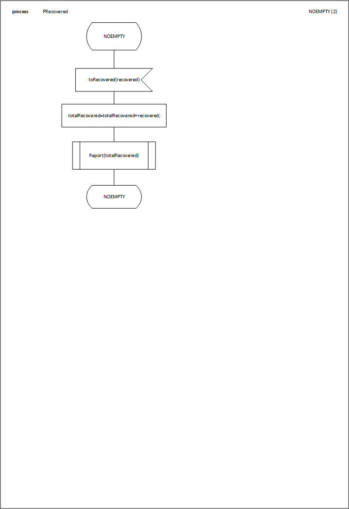
- PRecovered.vsdx
- PSusceptible.vsdx
-
Visio Files with DCLS
- No files found.
$header
$content
